12°C
person
Közérdekű adatok

A közérdekű adatok közzétételének jogszabályi alapja az információs önrendelkezési jogról és az információszabadságról szóló 2011. évi CXII. törvény (Infotv.) IV. fejezetében foglaltak. A közzététel tartalmának és formájának kialakítása során az Adatközlő az Infotv. 1. mellékletét, továbbá a még hatályban lévő (közérdekű adatok elektronikus közzétételére, az egységes közadatkereső rendszerre, valamint a központi jegyzék adattartalmára, az adatintegrációra vonatkozó részletes szabályokról szóló) 305/2005. (XII.25.) Kormányrendelet, valamint (a közzétételi listákon szereplő adatok közzétételéhez szükséges közzétételi mintákról szóló) 18/2005. (XII.27.) IHM rendelet vonatkozó előírásait is figyelembe vette.

https://www.kozadattar.hu/

Szervezeti, személyzeti adatok

1.1 Kapcsolat, szervezet, vezetők

1.1.1 Elérhetőségi adatok

A közfeladatot ellátó szerv hivatalos megnevezése:

„VKSZ” Veszprémi Közszolgáltató Zrt.

Postacíme: 8210 Veszprém, Pf. 155

Telefonszáma: +36 20 777 1131

Központi elektronikus levélcíme: vkszzrt@vkszzrt.hu

Központi honlap címe: www.vkszzrt.hu

A cég székhelye:

8200 Veszprém, Házgyári út 1.

A cég telephelye(i)

8200 Veszprém, Kistó u. 8.

8200 Veszprém, Haszkovó u. 11. A. ép.

8200 Veszprém, Stadion u. 24.

8200 Veszprém, Cserhát ltp. 1.

8200 Veszprém, Ördögárok u. 1.

8200 Veszprém, Külterület hrsz. 0103/3.

8200 Veszprém, Külterület hrsz. 0105/1.

8200 Veszprém, József A. utca hrsz. 6143/4.

8200 Veszprém, Tizenháromváros tér hrsz. 1919/1.

8200 Veszprém, Szél utca hrsz. 6316/1.

8411 Kádárta, Győri utca hrsz. 2775.

8412 Gyulafirátót, Zirci utca hrsz. 9560.

8412 Gyulafirátót, Hamuház utca hrsz. 9124.

8200 Veszprém, Jutaspuszta hrsz. 0140.

8200 Veszprém, Mártírok útja hrsz. 5084/1.

8200 Veszprém, Szeglethy utca 1.

8200 Veszprém, Jutasi út 2.

8200 Veszprém, Bagolyvári utca 1.

8200 Veszprém, Hamuház utcai temető 9123 hrsz.

Ügyfélszolgálatért felelős vezető:

Németh Károly, számlázási csoportvezető

Ügyfélfogadás:

Hőszolgáltatási és közszolgáltatási ügyfélszolgálat

Veszprém, Haszkovó u. 11/A

(88) 949-849

Hétfő: 8:00 - 14:00

Kedd: 7:00 - 19:00

Szerda: szünnap

Csütörtök: 8:00 - 14:00

Péntek: 8:00 - 12:00

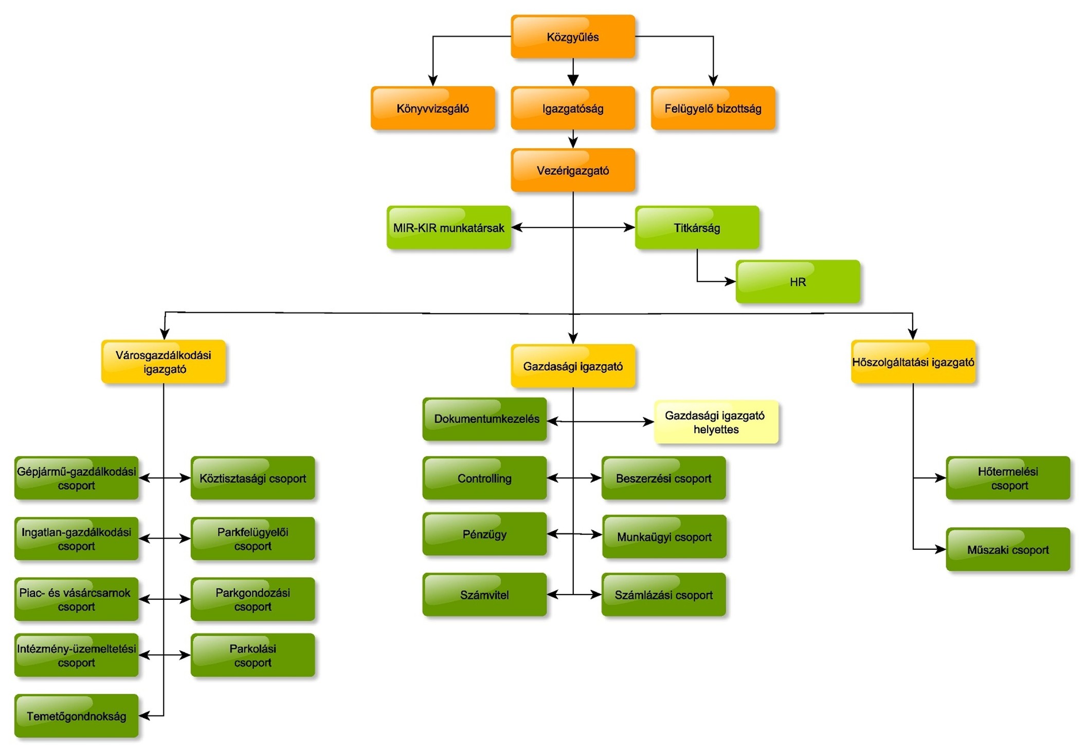
1.1.2 Szervezeti struktúra
Szervezeti ábra

1.1.3 A szerv vezetői
Igazgatók, egységvezetők

1.2 Felügyelt költségvetési szerv

E közzétételi egység az Adatközlő esetében nem értelmezhető.

1.3 Gazdálkodó szervezetek

Öko - Aranyosvölgy Ingatlanforgalmazó Kft.

Ügyvezető: Borbás Tamás

Felügyelőbizottság elnök: Salga Balázs

1.4 Közalapítványok

E közzétételi egység az Adatközlő esetében nem értelmezhető.

1.5 Lapok

E közzétételi egység az Adatközlő esetében nem értelmezhető.

1.6 Felettes, felügyeleti, törvényességi ellenőrzést gyakorló szerv

Tulajdonos:

Veszprém Megyei Jogú Város Önkormányzata

8200 Veszprém, Óváros tér 9.

Telefon: (88) 549-210

Zöld szám (24 órás): (88) 401-104

E-mail: vmjv@gov.veszprem.hu

Tevékenységre, működésre vonatkozó adatok


2.1 A szerv alaptevékenysége, feladat- és hatásköre

IDE LINK

2.2 A hatósági ügyek intézésének rendjével kapcsolatos adatok

E közzétételi egység az Adatközlő esetében nem értelmezhető.

2.3 Közszolgáltatások

  • távhőszolgáltatás

Közfeladatellátás

  • köztemetők üzemeltetése és fenntartása
  • parkolási rendszer üzemeltetése
  • városi zöldfelület-fenntartás
  • városüzemeltetési feladatok ellátása
  • ingatlangazdálkodás
  • Veszprémi Piac- és Vásárcsarnok üzemeltetése

2.4 A szerv nyilvántartásai

Adatvédelmi nyilvántartás 2018

2.5 Nyilvános kiadványok

IDE LINK

2.6 Döntéshozatal, ülések

E közzétételi egység az Adatközlő esetében nem értelmezhető.

2.7 A szerv döntései, koncepciók, tervezetek, javaslatok

E közzétételi egység az Adatközlő esetében nem értelmezhető.

2.8 Pályázatok
IDE LINK

2.9 Hirdetmények
IDE LINK

2.10 Közérdekű adatok igénylése

2.10.1. A közérdekű adatok megismerésére irányuló igényekintézésének rendje

Az adatközlő közérdekű adatairól írásbeli tájékoztatást ad a postai vagy elektronikus úton megküldött kérelemre az Info tv. 28. §- 31. § rendelkezéseinek megfelelően.

2.10.2. A közérdekű adatok megismerésére irányuló igények tekintetében illetékes neve

Brotscholl Szilvia

Vezérigazgatói irodavezető

2.10.3. A közérdekű adatok megismerésére irányuló igények tekintetében illetékes elérhetősége

Telefon: +36 20 621 5331

Postacím: 8201 Veszprém, Pf. 155

E-mail: brotscholl.szilvia@vkszzrt.hu

2.10.4. Az adatvédelmi tisztviselő vagy az információs jogokkal foglalkozó személy neve

Adatvédelmi tisztviselő:

Infornax Information Technology Zrt.

Infornax.hu

Adatkezelési táj. álláskeresőknek - ez LINK

2.10.5. A közérdekű adatokkal kapcsolatos kötelező statisztikai adatszolgáltatás adott szervre vonatkozó adatai

"VKSZ" Veszprémi Közszolgáltató Zrt. statisztikai azonosító száma: 13519869-3530-114-19

2.10.6. Azon körédekű adatok hasznosítására irányuló szerződések listája, amelykben a közfeladatot elátó szerv az egyik szerződő fél

Az adott közérdekű adat a szervnél nem áll rendelkezésre.

Gazdálkodási adatok

3.1 A működés törvényességének ellenőrzése

3.1.1 Vizsgálatok, ellenőrzések listája

NAV ellenőrzés 2012.02.03. naptól 2012.06.01. napig, ügyszám: 6159364840

NAV 2017.év átfogó ellenőrzés. ügyszám: 5971209523

3.1.2 Az Állami Számvevőszék ellenőrzései

E közzétételi egység az Adatközlő esetében nem értelmezhető.

3.1.3 Egyéb ellenőrzések, vizsgálatok

A közfeladatot ellátó szervnél végzett alaptevékenységgel kapcsolatos vizsgálatok, ellenőrzések nyilvános környezetvédelmi szempontú megállapításai elérhetők a Veszprém Vármegyei Kormányhivatal Környezetvédelmi, Természetvédelmi és Hulladékgazdálkodási Főosztályának honlapján.

Az általános közigazgatási rendtartásról szóló 2016. évi CL. törvény 33 paragrafusa alapján az eljárás irataiba való betekintés a hatóság által biztosított.

3.1.4 A működés eredményessége, teljesítmény

3.1.5 Működési statisztika

3.2 Költségvetések, beszámolók

3.2.1 Éves költségvetések

E közzétételi egység az Adatközlő esetében nem értelmezhető.

3.2.2 Számviteli beszámolók

Eredménykimutatás 2011

Mérleg 2011

Kiegészítő melléklet 2011

Eredménykimutatás 2012

Mérleg 2012

Kiegészítő melléklet 2012

Eredménykimutatás 2013

Mérleg 2013

Kiegészítő melléklet 2013

Eredménykimutatás 2014

Mérleg 2014

Kiegészítő melléklet 2014

Eredménykimutatás 2015

Mérleg 2015

Kiegészítő melléklet 2015

Eredménykimutatás és mérleg 2016

Kiegészítő melléklet 2016

Eredménykimutatás és mérleg 2017

Kiegészítő melléklet 2017

Konszolidált beszámoló kiegészítő melléklet 2017

Konszolidált beszámoló 2017

Eredménykimutatás és mérleg 2018

Kiegészítő melléklet 2018

Konszolidált beszámoló 2018

Konszolidált beszámoló kiegészítő melléklet 2018

Eredménykimutatás és mérleg 2019

Kiegészítő melléklet 2019

Konszolidált beszámoló 2019

Konszolidált beszámoló kiegészítő melléklet 2019

Eredménykimutatás és mérleg 2020

Kiegészítő melléklet 2020

Konszolidált beszámoló 2020

Konszolidált beszámoló kiegészítő melléklet 2020

Eredménykimutatás és mérleg 2021

Kiegészítő melléklet 2021

Konszolidált beszámoló 2021

Konszolidált beszámoló kiegészítő melléklet 2021

Eredménykimutatás és mérleg 2022

Kiegészítő melléklet 2022

Konszolidált beszámoló 2022

Konszolidált beszámoló kiegészítőmelléklet 2022

Eredménykimutatás és mérleg 2023

Kiegészítő melléklet 2023

Konszolidált beszámoló 2023

Konszolidált beszámoló kiegészítő melléklet 2023

Eredménykimutatás és mérleg 2024

Kiegészítő melléklet 2024

3.2.3 A költségvetés végrehajtása

Adózott eredmény felhasználás határozat 2012

Közgyűlési határozat 2013

Közgyűlési határozat 2014

Közgyűlési határozat 2015

Közgyűlési határozat 2016

Közgyűlési határozat 2017

Közgyűlési határozat 2018

Közgyűlési határozat 2019

Közgyűlési határozat 2020

Közgyűlési határozat 2021

Közgyűlési határozat 2022

Közgyűlési határozat 2023

Közgyűlési határozat 2024

3.3 Működés

3.3.1 A foglalkoztatottak

A VKSZ Zrt. vezetői és javadalmazásuk

3.3.2 Támogatások

2011. évben civil szervezeteknek, alapítványoknak nyújtott támogatások

2012. évben civil szervezeteknek, alapítványoknak nyújtott támogatások

2013. évben civil szervezeteknek, alapítványoknak nyújtott támogatások

2014. évben civil szervezeteknek, alapítványoknak nyújtott támogatások

2015. évben civil szervezeteknek, alapítványoknak nyújtott támogatások

2016. évben civil szervezeteknek, alapítványoknak nyújtott támogatások

2017. évben civil szervezeteknek, alapítványoknak nyújtott támogatások

2018. évben civil szervezeteknek, alapítványoknak nyújtott támogatások

2019. évben civil szervezeteknek, alapítványoknak nyújtott támogatások

2020. évben civil szervezeteknek, alapítványoknak nyújtott támogatások

2021. évben civil szervezeteknek, alapítványoknak nyújtott támogatások

2022. évben civil szervezeteknek, alapítványoknak nyújtott támogatások

2023. évben civil szervezeteknek, alapítványoknak nyújtott támogatások

2024. évben civil szervezeteknek, alapítványoknak nyújtott támogatások

3.3.3 Szerződések

E közzétételi egység az Adatközlő esetében nem értelmezhető.

3.3.4 Koncessziók

E közzétételi egység az Adatközlő esetében nem értelmezhető.

3.3.5 Egyéb kifizetések

E közzétételi egység az Adatközlő esetében nem értelmezhető.

3.3.6 Európai Unió által támogatott fejlesztések

EU fejlesztések

3.3.7 Közbeszerzés

Közbeszerzési terv 2013

Közbeszerzési terv 2014

Módosított egységes szerkezetbe foglalt közbeszerzési terv 2014

Éves statisztikai összegzés 2014

Közbeszerzési terv 2015

Módosított közbeszerzési terv 2015

Közbeszerzési terv 2016

Közbeszerzési terv 2017

Közbeszerzési terv 2018

Közbeszerzési terv 2019

Közbeszerzési Intézkedési Terv az egyajánlatos közbeszerzési eljárások számának csökkentése érdekében 2022

Közbeszerzési Intézkedési Terv az egyajánlatos közbeszerzési eljárások számának csökkentése érdekében

Szerződések:

2013. évi szerződések éves statisztikai összegzése

PracticalKft

PracticalKft4

RoyalKertKft

SidoZsoltev

Smaragdkerteszet

Vilep2003Kft

Ajánlati és ajánlattételi felhívások 2014

Ajánlati felhívás - gáz

Ajánlati felhívás - gépjármű karbantartás

Ajánlati felhívás - üzemanyag

Ajánlati felhívás - villamos energia

Ajánlati felhívás - villamos energia

Ajánlati felhívás játszóterek

Ajánlattételi felhívás - belvízvédelem

Ajánlattételi felhívás - bio fűtőmű projekt előkészítő munkái

Ajánlattételi felhívás - biztosítás

Ajánlattételi felhívás - gépjárműkarbantartás II.

Ajánlattételi felhívás - illemhelyek üzemeltetése

Ajánlattételi felhívás - kommunális traktor beszerzése

Ajánlattételi felhívás - műszaki ellenőri feladatok megrendelése

Ajánlattételi felhívás - nyomat előállítás szolgáltatás

Ajánlattételi felhívás - oldott só technológia

Ajánlattételi felhívás - projektmenedzsmenti szolgáltatások megrendelése

Ajánlattételi felhívás - rakodógép

Ajánlattételi felhívás - síkosság mentesítési feladatok ellátása

Ajánlattételi felhívás - síkosságmentesítés II.

Ajánlattételi felhívás - SNG és propángáz ellátó rendszer kiépítése

Tájékoztató az eljárás eredményéről 2014

Tájékoztató az eljárás eredményeiről - földgáz

Tájékoztató az eljárás eredményéről - belvízvédelem

Tájékoztató az eljárás eredményéről - bio fűtőmű

Tájékoztató az eljárás eredményéről - gép-és járműpark garanciális időn túli szerelési, illetve javítási feladatainak ellátása

Tájékoztató az eljárás eredményéről - homlokrakodó beszerzése

Tájékoztató az eljárás eredményéről - illemhelyek üzemeltetése

Tájékoztató az eljárás eredményéről - játszótér

Tájékoztató az eljárás eredményéről - kommunális traktor beszerzése

Tájékoztató az eljárás eredményéről - műszaki ellenőri feladatok megrendelése

Tájékoztató az eljárás eredményéről - nyomat előállítás szolgáltatás

Tájékoztató az eljárás eredményéről - projektmenedzsmenti szolgáltatás megrendelése

Tájékoztató az eljárás eredményéről - síkosságmentesítés II.

Tájékoztató az eljárás eredményéről - síkosságmentesítés

Tájékoztató az eljárás eredményéről - SNG és propángáz ellátó rendszer kiépítése

Tájékoztató az eljárás eredményéről - teljes körű biztosítási szolgáltatás

Tájékoztató az eljárás eredményéről - üzemanyag

Tájékoztató az eljárás eredményéről - villamosenergia

Szerződések 2014

Adásvételi szerződés - Kommunális traktor beszerzése

Csoportos személybiztosítási szerződés - teljes körű biztosítási szolgáltatás

Földgáz adás-vételi szerződés

Keretszerződés üzemanyagvásárlásra

SNG és propángáz ellátó rendszer kiépítése

Vállalkozási (kivitelezési) szerződés - Flaga Gáz Magyarország Kft.

Vállalkozási keretszerződés - Nyomat előállítási szolgáltatás

Vállalkozási szerződés - belvízvédelem

Vállalkozási szerződés - CO Energy

Vállalkozási szerződés - Illemhelyek üzemeltetése

Vállalkozási szerződés - síkosságmentesítés Kónyai Imre ev.

Vállalkozási szerződés - síkosságmentesítés Royal Kert Kft.

Vállalkozási szerződés - síkosságmentesítés Smaragd Kertészet

Vállalkozási szerződés - síkosságmentesítés Smargd Kertészet II.

Vállalkozói szerződés - játszótér

Villamosenergia kereskedelmi szerződés

Biztosítási szerződések:

Biztosítási szerződés

Megbízási szerződés - Műszaki ellenőri feladatok megrendelése

Megbízási szerződés - Projektmenedzsmenti szolgáltatások megrendelése

Vagyon és felelősségbiztosítás

Ajánlati és ajánlattételi felhívások 2015

Ajánlati felhívás - Földgáz beszerzése VMJV önkormányzata és intézményei részére

Ajánlati felhívás - Haszkovo úti fűtőmű energetikai korszerűsítése

Ajánlati felhívás - Oldott só technológia

Ajánlati felhívás - Parkoló jegy kiadó automaták beszerzése

Ajánlati felhívás módosítás - parkolójegy kiadó automaták beszerzése

Ajánlattétei felhívás - fűnyírótraktorok beszerzése

Ajánlattételi felhívás - Egyéni védőruha és munkaruha, egyéni védőfelszerelés beszerzése

Ajánlattételi felhívás - Bio-fűtőmű építési, létesítési, vezetékjogi engedélyezési dokumentációinak elkészítése

Ajánlattételi felhívás - Erdőtelepítés és fásítás utógondozással

Ajánlattételi felhívás - Erdőtelepítési feladatok ellátása

Ajánlattételi felhívás - Homlokrakodó és emelőkosaras gépjármű beszerzése

Ajánlattételi felhívás - TÁMOP 2.4.5-127-2012-0786 képzések és tanácsadói napok

Ajánlattételi felhívás - VKSZ ZRT közérdekű információinak, hirdetéseinek megjelentetése 2.

Ajánlattételi felhívás - VKSZ ZRT. közérdekű információinak, hirdetéseinek megjelentetése 1.

Biztosítási szerződés

Megbízási szerződés - Műszaki ellenőri feladatok megrendelése

Megbízási szerződés - Projektmenedzsmenti szolgáltatások megrendelése

Vagyon és felelősségbiztosítás

Tájékoztató az eljárás eredményéről 2015

Tájékoztató az eljárás eredményéről - Bio-fűtőmű építési, létesítési, vezetékjogi engedélyezési dokumentációinak elkészítése

Tájékoztató az eljárás eredményéről - Egyéni védőruha és munkaruha beszerzése

Tájékoztató az eljárás eredményéről - Erdőtelepítési feladatok ellátása

Tájékoztató az eljárás eredményéről - fűnyírótraktorok beszerzése

Tájékoztató az eljárás eredményéről - Haszkovó úti fűtőmű energetikai korszerűsítése

Tájékoztató az eljárás eredményéről - Homlokrakodó és emelőkosaras gépjármű beszerzése

Tájékoztató az eljárás eredményéről - Oldott só technológia

Tájékoztató az eljárás eredményéről - Parkolójegy kiadó automaták beszerzése

Tájékoztató az eljárás eredményéről - Parkolójegy kiadó automaták beszerzése

Tájékoztató az eljárás eredményéről - TÁMOP 2.4.5-12-7-2012-0786 képzések és tanácsadói napok

Tájékoztató az eljárás eredményéről - TÁMOP 2.4.5-12-7-2012-0786 képzések és tanácsadói napok_

Tájékoztató az eljárás eredményéről - VKSZ ZRT közérdekű információinak, hirdetéseinek megjelentetése 1.

Tájékoztató az eljárás eredményéről -VKSZ ZRT közérdekű információinak, hirdetéseinek megjelentetése 2.

Szerződések 2015

Adásvételi keretszerződés - Egyéni védőruha és munkaruha beszerzése

Adásvételi szerződés - fűnyírótraktorok beszerzése

Bérleti szerződés - Parkolójegy kiadó automaták beszerzése

Bio-fűtőmű építési, létesítési, vezetékjogi engedélyezési dokumentációinak elkészítése

Vállalkozási szerződés - Erdőtelepítés és fásítás utógondozással 1. rész

Vállalkozási szerződés - Erdőtelepítés és fásítás utógondozással 2. rész

Vállalkozási szerződés - VKSZ ZRT közérdekű információinak, hirdetéseinek megjelentetése 2.

Vállalkozási szerződés - VKSZ ZRT. közérdekű információinak, hirdetéseinek megjelentetése 1. -1

Vállalkozási szerződés - VKSZ ZRT. közérdekű információinak, hirdetéseinek megjelentetése 1. -2

Vállalkozási szerződés - VKSZ ZRT. közérdekű információinak, hirdetéseinek megjelentetése 1. -3

Vállalkozási szerződés - Bio-fűtőmű építési, létesítési, vezetékjogi engedélyezési dokumentációinak elkészítése

Vállalkozási szerződés - Haszkovó úti fűtőmű energetikai korszerűsítése

Vállalkozási szerződés - Oldott só technológia

Vállalkozási szerződés - TÁMOP 2.4.5-12-7-2012-0786 képzések és tanácsadói napok

Vállalkozási szerződés - TÁMOP 2.4.5-12-7-20102-0786 képzések és tanácsadói napok

Ajánlati és ajánlattételi felhívások 2016

Ajánlattételi felhívás - Takarítási feladatok

Ajánlattételi felhívás - Informatikai eszközök beszerzése

Ajánlattételi felhívás - 6 db illemhely takarítás

Tájékoztató az eljárás eredményéről 2016

Tájékoztató az eljárás eredményéről - Takarítási feladatok

Tájékoztató az eljárás eredményéről - Informatikai eszközök

Tájékoztató az eljárás eredményéről - 6 db illemhely takarítás

Szerződések 2016

Adásvételi szerződés - Informatikai eszközök

Vállalkozási szerződés - 6 db illemhely takarítás

Vállalkozási szerződés - Takarítási feladatok

Vállalkozási szerződés módosítás - Takarítási feladatok